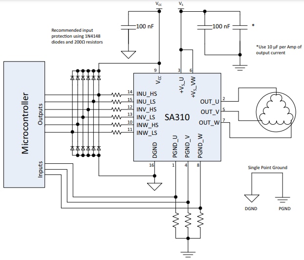
Apex Microtechnology SA310 Brushless DC Motor Driver
Apex Microtechnology SA310 Brushless DC Motor Driver is used to drive Brushless DC (BLDC) and Permanent Magnet Synchronous (PMSM) motors or DC/AC converters. The module uses Silicon Carbide MOSFET technology to improve efficiency over other devices in its class. Three independent half-bridges provide up to 80A peak output current under direct microcontroller or DSC control. SA310 is built on a thermally conductive, but electrically isolated substrate to provide the most versatility and ease in heatsinking.Features
- 30A continuous output current per phase, 80A peak
- Up to 400kHz switching frequency
- Up to 650V supply voltage
- Internal Bootstrap operation
- Undervoltage lockout
- Active miller clamping
- Magnetic (transformer) isolation
Applications
- Motor control
- Variable frequency drives
- DC/AC converters
- Power inverters
- Test equipment
- MRI main coil supply
eBook
Videos
Equivalent Schematic
Typical Connection
Infographic
Publicado: 2021-06-17
| Actualizado: 2025-03-17
