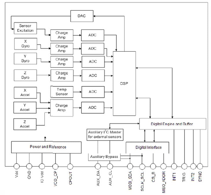
Kionix KXG03 Tri-Axis Gyroscope/ Tri-Axis Accelerometer is an advanced 6-axis accelerometer/gyroscope combination device. The KXG03 features a low-power architecture with 2mA maximum operating current. The device also features an I2C/SPI digital communications, an auxiliary bus to control and buffer external sensors and advanced buffering. The KXG03 is a balance of current consumption and noise performance with excellent bias stability over temperature. Sensor bandwidth is user-selectable. The KXG03 is housed in a single 3x3x0.9mm, 16-pin, LGA package.
Features
1024-byte FIFO buffer and auxiliary I2C bus
I2C digital outputs with user-programmable gyroscope full-scale ranges of ±256, ±512, ±1024, and ±2048 º/sec and user-programmable ±2g/±4g/±8g/±16g full-scale range for the accelerometer
Embedded temperature sensor
Accelerometer and gyro outputs with up to 16-bit resolution
Internal voltage regulator
Digital SPI up to 10MHz
Supply voltages between 1.8V and 3.3V, and digital communication voltages between 1.8V and 3.3V
Auxiliary I2C master interface to control up to 2 auxiliary sensors