Texas Instruments LM5143/LM5143-Q1 Synch Buck DC-DC Controllers
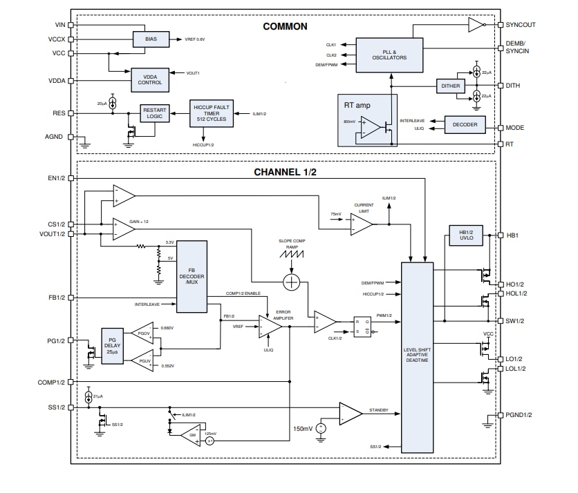
Texas Instruments LM5143/LM5143-Q1 2-phase Synchronous Buck DC-DC Controllers are designed for high-current single or dual outputs. The LM5143/LM5143-Q1 uses an interleaved, stackable, peak current mode control architecture for easy loop compensation, fast transient response, as well as excellent load and line regulation. The device also features accurate current sharing with paralleled phases for higher output current.A high side switch minimum on-time of 65ns allows large step-down ratios, enabling the direct conversion from 12V, 24V, or 48V automotive inputs to low-voltage rails. This leads to reduced system complexity and solution cost. The LM5143/LM5143-Q1 continues to operate during input voltage dips as low as 3.5V, at nearly 100% duty cycle as needed.
Features of the LM5143/LM5143-Q1 Controllers include +150°C maximum junction temperature operation, user-selectable diode emulation for lower current consumption at light-load conditions, configurable soft-start functions, open-drain power-good flags for fault reporting and output monitoring, and independent enable inputs. Additional features are monotonic start-up into pre-biased loads, integrated VCC bias supply regulator, programmable hiccup-mode overload protection, and thermal shutdown protection with automatic recovery. The LM5143-Q1 devices are AEC-Q100 qualified for automotive applications.
Features
- AEC-Q100 qualified for automotive applications (LM5143-Q1)
- Device temperature grade 1 (–40°C to +125°C ambient operating temperature)
- Versatile synchronous buck DC/DC controller
- Wide input voltage range of 3.5V to 65V
- 1% accurate, fixed 3.3V, 5V, or adjustable outputs from 0.6V to 55V
- +150°C maximum junction temperature
- Shutdown mode current: 4µA typical
- No-load standby current: 15µA typical
- Two interleaved synchronous buck channels
- Dual-channel or single-output multiphase
- 65ns tON(min) for a high VIN/VOUT ratio
- 60ns tOFF(min) for low dropout
- Switching frequency from 100kHz to 2.2MHz
- SYNC in and SYNC out capability
- Inherent protection features for robust design
- Hiccup-mode overcurrent protection
- Independent ENABLE and PGOOD functions
- VCC, VDDA, and gate-drive UVLO protection
- Thermal shutdown protection with hysteresis
- Optimized for ultra-low EMI requirements
- Slew-rate controlled adaptive gate drivers
- Spread spectrum reduces peak emissions
- Meets CISPR 25 Class 5 standard
- VQFNP-40 package with wettable flank pins
Applications
- Automotive electronic systems
- Infotainment systems, instrument clusters, ADAS
- High-voltage battery-operated systems
Additional Resources
Typical Application Circuit
Functional Block Diagram
